科研工作

当前位置: 学院首页>>教学科研>>科研工作>>正文

新型建筑工业化科技创新平台教师团队完成建业壹号城邦38号楼一层两户贯通的建筑室内空间规划与设计技术服务项目

发布时间:2025-10-13 编辑: 点击:[]

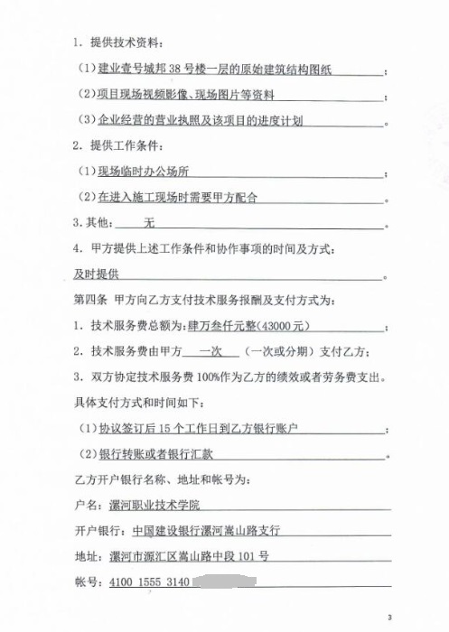
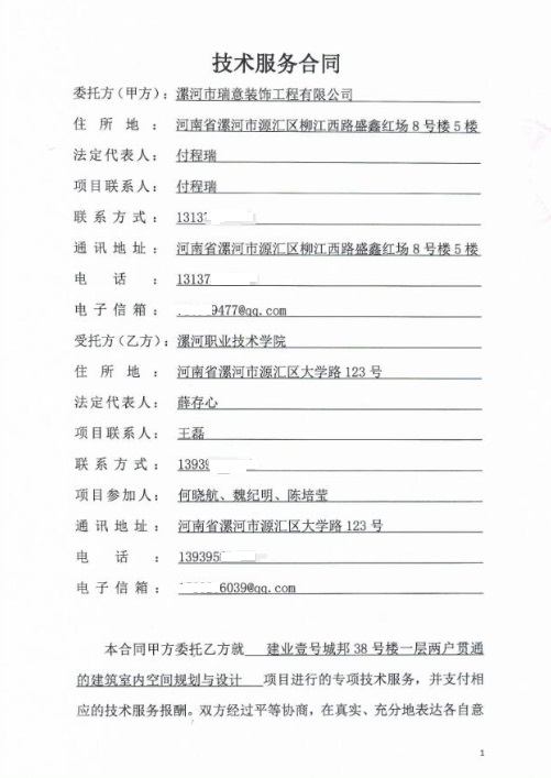
新型建筑工业化科技创新平台团队成员王磊、何晓航完成建业壹号城邦38号楼一层两户贯通的建筑室内空间规划与设计技术服务项目,合同金额43000元整。


  

上一条:新型建筑工业化科技创新平台团队完成校企合作项目红澄九璞住宅小区15#楼BIM咨询技术服务 下一条:住房城乡建设部办公厅关于印发智能建造技术导则(试行)的通知

关闭